Sept 2025 → Dec 2025
Product Designer
User Journey Mapping
Interaction Design
Figma
How might we create a single, cohesive training platform so that student pilots can feel confident and supported throughout flight training, despite its complexity and inconsistency?

Module for Pre-flight Briefing
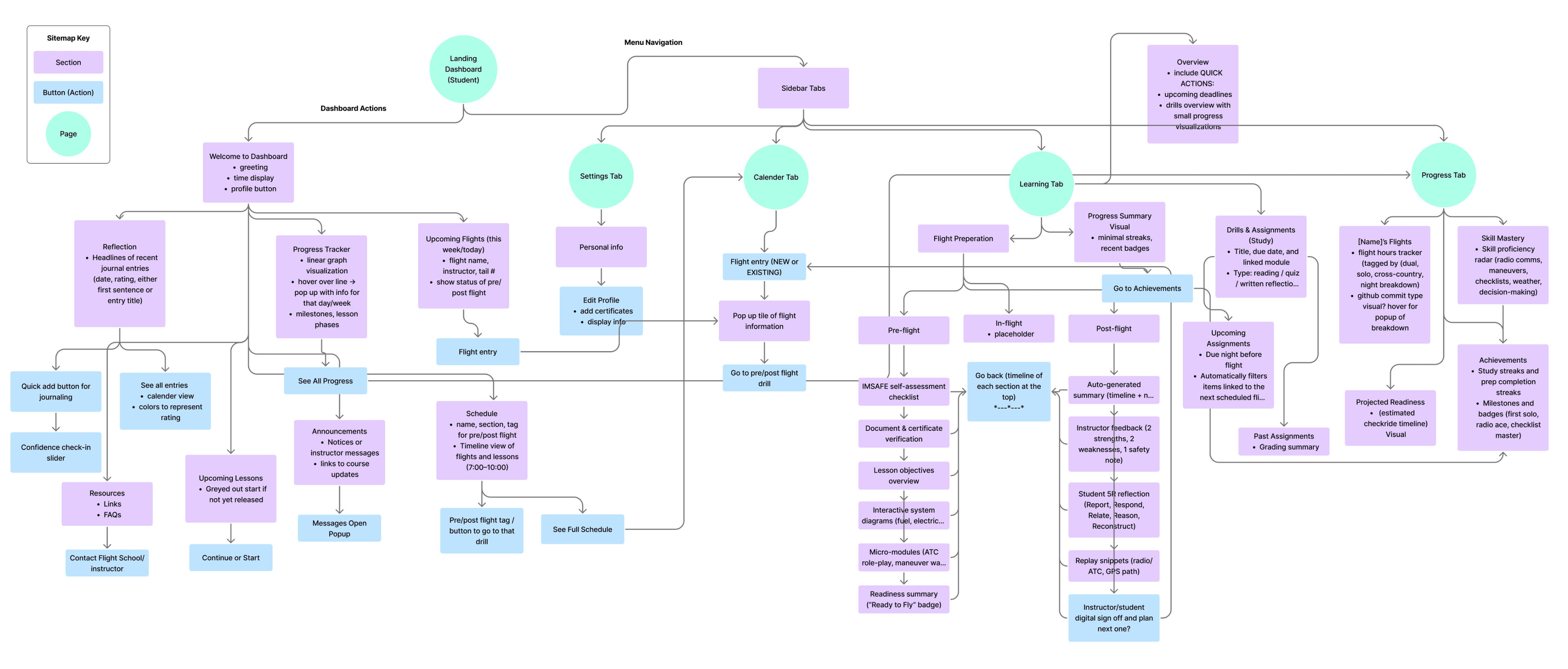
We began by grounding the project in becoming familiar with the problem space by communication with our founder, who had a lot of personal experience and stakeholder research. Early on, we intentionally slowed down to map the entire training journey, identifying moments of confusion, redundancy, and stress. From there, we collaboratively built a large-scale site map to align on scope, user flows, and system structure. This became the backbone of the product, allowing us to translate a fragmented training experience into a coherent digital ecosystem. Design decisions were continuously evaluated against our core principles: clarity, confidence, and consistency.

Student Site Map
In low fidelity we explored multiple dashboard layouts and user flows through low-fidelity wireframes, prioritizing structure, navigation, and content grouping without visual distraction. Then in high-fidelity we refined selected flows into high-fidelity designs, layering in visual hierarchy, interaction states, and a consistent design system to reinforce confidence and usability.

student dashboard lofi

learning module lofi

Learning module midfi
Dashboard → Module Hifi